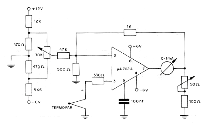
Este circuito utiliza un amplificador operacional que ya no es común en nuestros días, pudiendo la misma configuración ser elaborada con operativos más modernos. El instrumento indicador es un miliamperímetro analógico de bobina móvil y la fuente de alimentación debe ser simétrica con tensión de acuerdo con el operacional usado. El trimpot de 10k hace el ajuste del cero de la escala y el de 50 ohms hace el ajuste del fondo de escala del instrumento, de acuerdo con sus características.




