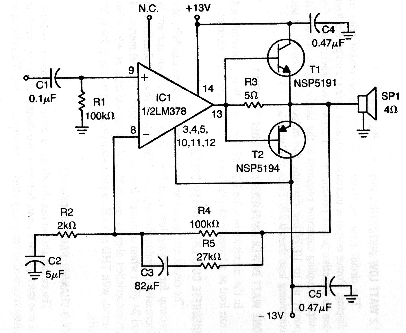
Los componentes usados en este proyecto de una publicación de los años 1970 no son más comunes. Para el circuito integrado no tenemos equivalente, pero para los transistores podemos usar el par TIP31 y TIP32 montados en buenos radiadores de calor. La fuente debe ser simétrica de 13 V con una corriente de al menos 2 A. El filtrado de la fuente debe ser excelente y el resistor R3 de 5 ohms puede ser de 4,7 ohms x 1 W. C3 puede ser de 100 uF. Los pinos 3,4,5, 10,11 y 12 se conectan a un área de cobre extensa de la placa que funciona como disipador de calor.




