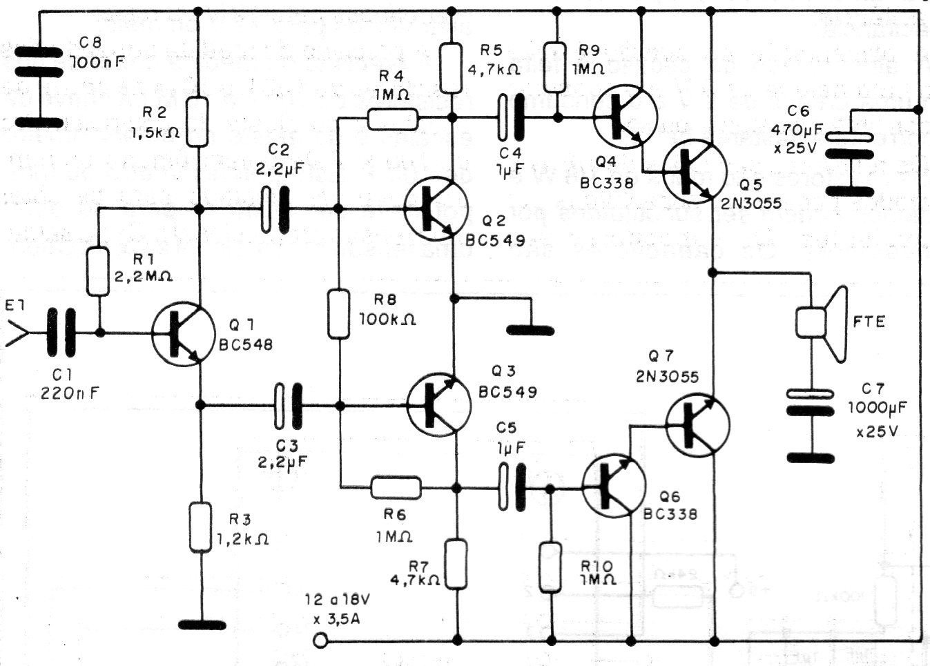
Este amplificador utiliza transistores comunes en una configuración con variador de fase. Los transistores deben estar dotados de buenos disipadores de calor y cuidados especiales deben ser tomados con las pistas de alta corriente. La fuente simétrica de 12 a 18 V con 3 A se da en el CIR2670S.




