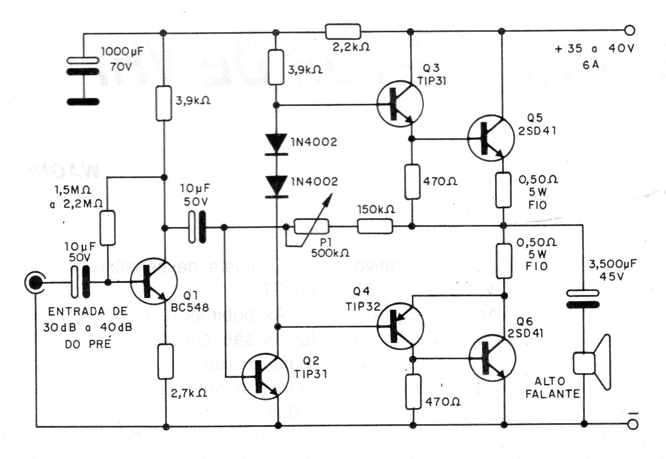
De esta configuración aparece varias veces en nuestros artículos. Esta es una documentación de 1995. Los transistores de salida deben estar dotados de buenos disipadores de calor. La fuente debe proporcionar una corriente de al menos 6 A. El trimpot se debe ajustar a una corriente de reposo del orden de 50 mA.




