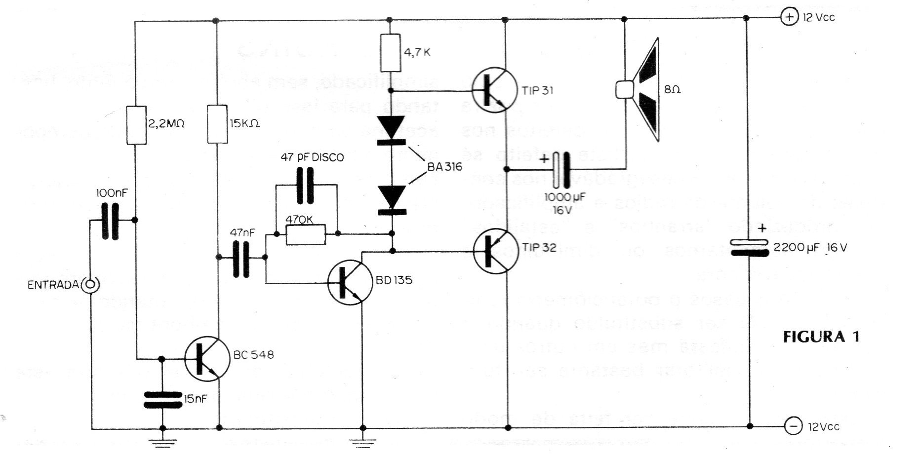
Este amplificador, que se encuentra en una publicación de 1981, proporciona una potencia de 15 W con una tensión de alimentación de 14,4 V, lo que significa que funcionará perfectamente cuando se alimenta con la batería de 12 V de su coche. Dos unidades iguales forman un excelente conjunto de amplificador para el coche. El circuito admite una carga de 8 ohms en su salida y, según nos informa el autor, la corriente máxima requerida por el circuito (plena potencia) es de 4 ampères. En la figura tenemos el circuito completo del amplificador, con los valores de todos los componentes. Los transistores de salida, que son complementarios TIP31 y TIP32 deben montarse en un buen radiador de calor. Según nos informa el lector, la utilización de una etapa de salida en simetría complementaria permite obtener una excelente calidad de audio.




