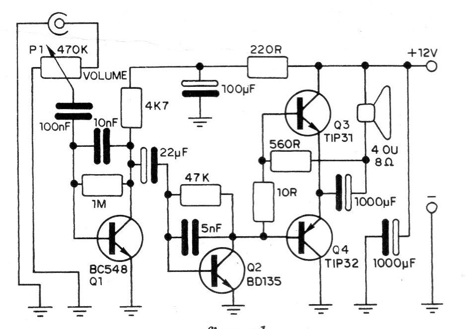
Este amplificador puede funcionar con tensiones entre 12 y 22 V. Esto significa que podemos usarlo en el coche, como amplificador auxiliar o bien en casa, como parte de un sistema económico de alta fidelidad, como reforzador para radios y grabadores portátiles y, hasta incluso en sistemas de aviso y llamada. La potencia, para una alimentación de 12 V, está en torno a 6 W, siendo evidentemente mucho mayor con 22 V de tensión de alimentación. En las condiciones de potencia máxima con tensión de 12 V, la corriente requerida es de aproximadamente 1 A. Esta corriente debe ser observada en el proyecto de una eventual fuente de alimentación para funcionamiento fijo. En la figura tenemos el circuito completo de este amplificador. Como podemos observar por el diagrama, se trata de un amplificador de alta fidelidad con salida en simetría complementaria, usando transistores TIP31 y TIP32, que deben ser montados en buenos disipadores de calor. El altavoz utilizado debe ser de buena calidad, con 4 ó 8 ohms de impedancia. Para menor impedancia tendremos una potencia mayor de salida.




