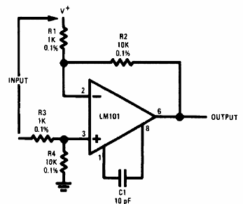
En la figura tenemos un amplificador diferencial de precisión encontrado en el Linear Applications Handbook de National Semiconductor de 1994. El circuito puede ser implementado con operativos más modernos y la ganancia de tensión es 10 en este caso, dado por la relación entre R2 y R1.




