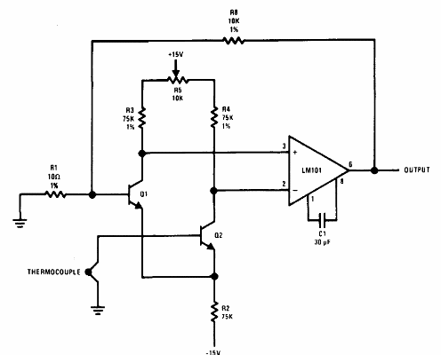
Este circuito es del Linear Applications Handbook de National Semiconductor de 1994. La misma técnica puede ser usada con otros operacionales y los transistores son de uso general, dando preferencia a los pares casados. La fuente de alimentación debe ser simétrica.




