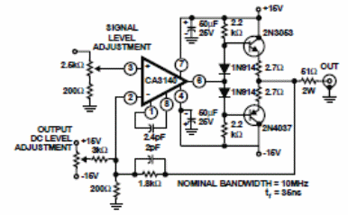
Este amplificador fue obtenido en el propio datasheet del CA3140, amplificador operacional con JFET en la entrada, originalmente creado por la RCA. Los transistores pueden ser los BC548 y BC558 y la fuente de alimentación debe ser simétrica. El circuito tiene dos ajustes y el rango pasante es de 10 MHz.




