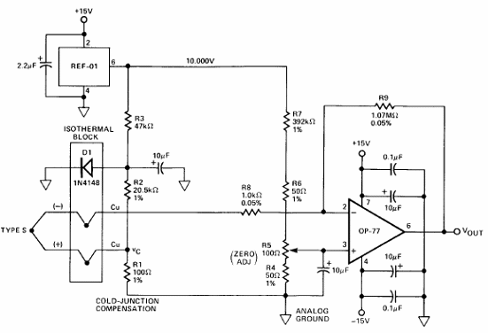
El circuito presentado, del manual de circuitos integrados lineales de Analog Devices, tiene compensación para la unión fría. Además de una referencia de tensión, emplea un amplificador operacional OP-77 con características de excelente linealidad. En la figura tenemos el circuito. La resistencia R5 debe ajustarse para obtener la salida 0,000 V cuando la tensión de entrada es 0 v lo que puede simularse con un corto. El circuito puede funcionar con pares del tipo K, J o S, en cuyo caso los componentes tendrán los valores de la siguiente tabla;





