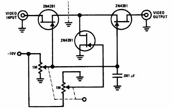
El siguiente circuito utiliza transistores JFET comunes, que pueden ser los BF245 o MPF102 amplificando señales de vídeo con ganancia variable. El circuito fue encontrado en el Linear Applications Handbook de National Semiconductor de 1994.

El siguiente circuito utiliza transistores JFET comunes, que pueden ser los BF245 o MPF102 amplificando señales de vídeo con ganancia variable. El circuito fue encontrado en el Linear Applications Handbook de National Semiconductor de 1994.
