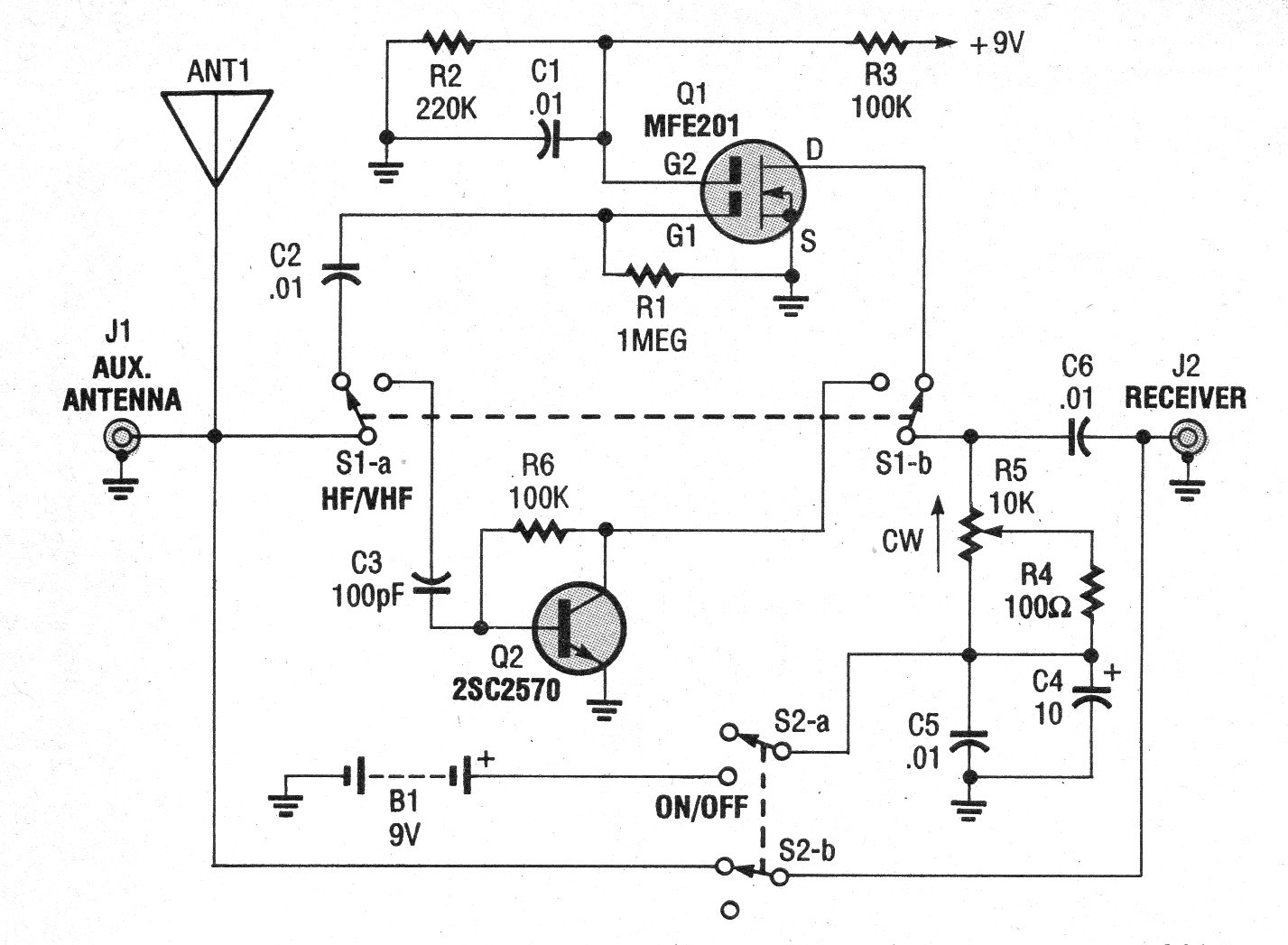
Este amplificador de antena o booster funciona con señales desde el rango de ondas medias hasta el rango de VHF. El circuito utiliza un MOSFET de doble compuesta y un transistor bipolar que puede ser el BF495. El circuito es alimentado por una batería y tiene un consumo muy bajo. No hay bobinas, ya que se trata de un circuito aperiódico. Encontramos esta configuración en una publicación americana de 1993.




