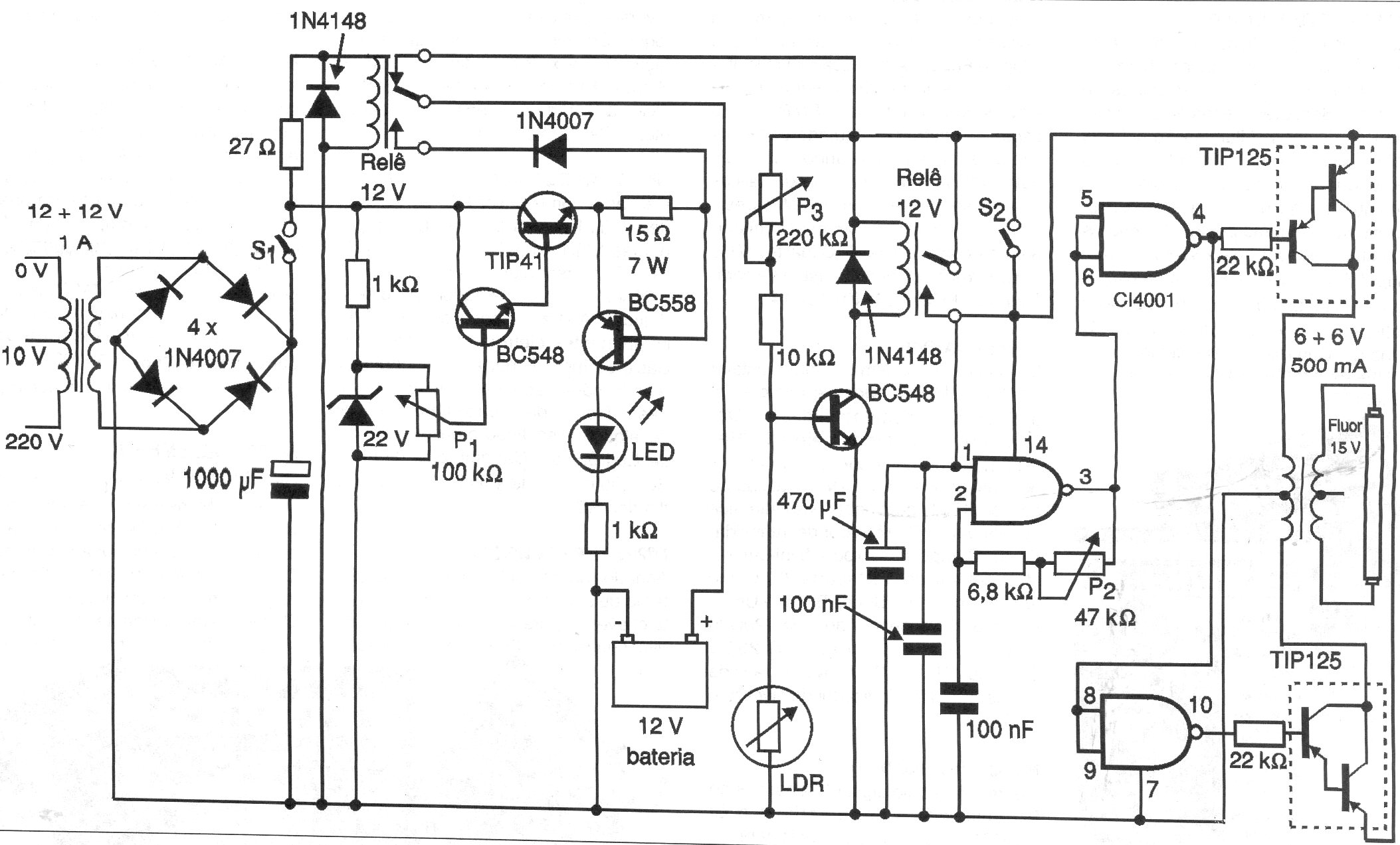
Este circuito alimenta un inversor para fluorescente cuando la energía es cortada, pero sólo cuando está oscuro. Una batería se mantiene en carga constante para alimentar el sistema. Los dos relés usados son de 12 V y los transistores Darlington del inversor deben ser montados en disipadores de calor. El circuito es de una documentación del año 2000.




