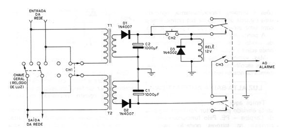
Afirma el autor de este proyecto encontrado en una documentación de 1982 que nosotros de la electrónica somos más o menos elegantes, pero los ladrones de hoy, son mucho más elegantes de lo que podemos pensar. Y fue pensando en eso que el autor "creó" una gran sorpresa para los ladrones que intentan eventualmente desarmar el sistema de seguridad de una residencia, apagando su clave general. En la figura tenemos el circuito del sistema en cuestión. Se utilizan dos transformadores con el primario de 110 V o 220 V, según sea su red, y secundarios de 12 V con corriente de al menos 100 mA, o de acuerdo con el relé usado, o aún alarma. Como elementos adicionales tenemos dos diodos rectificadores en cada transformador, y El funcionamiento del circuito es el siguiente: terminada la instalación del sistema en el cuadro general de alimentación de la casa (normalmente fuera de la residencia-) se conecta En el caso de que el relé se energiza, pasando sus contactos a la posición cerrada, con lo que el relé se queda al mismo tiempo, que es inmenso por sus propios contactos y al mismo tiempo mantiene el sistema de alarma desactivado. Si alguien desconecta la llave general, el transformador T1 se queda sin alimentación, y de este modo el relé se desactiva inmediatamente, volviendo sus contactos a la posición inicial. Con ello, el sistema de alarma pasa a recibir la alimentación del otro transformador (T2) que está conectado antes de la llave. Vea que la alarma no para, aunque la llave sea reconectada. Para ello podemos apagar la alarma accionando CH3, o presionando el interruptor CH2 por unos instantes. La clave CH1 desactiva el sistema de alarma. El relé usado debe tener dos contactos reversibles y una bobina para 12 V con corriente hasta 100 mA. Los electrolíticos deben tener tensiones de trabajo de 16 V al menos, y los diodos rectificadores son del tipo 1N4004 o equivalentes.




