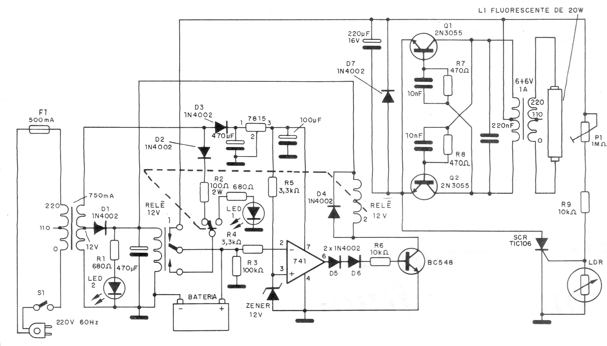
Este circuito incluye un sistema de carga de batería y un inversor para el accionamiento de una lámpara fluorescente. Encontramos el circuito en una documentación de 1994. Los transistores de potencia del inversor deben ser montados en disipadores de calor. La batería puede ser de cualquier tipo recargable de 12 V y según el tipo es el valor del resistor R2 que determina la corriente de carga. El valor dado es para una batería de coche. El ajuste del disparo del circuito en la oscuridad es hecho por P1.




