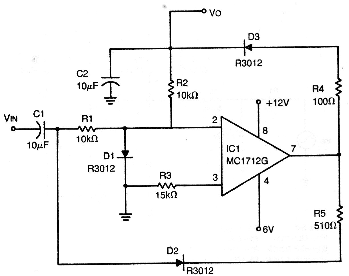
Encontramos este circuito en una documentación técnica de los años 70. Puede ser implementado con amplificadores operacionales más modernos. La fuente es de dos tensiones y la red R1 / R2 determina la tensión en que ocurre el disparo. Los diodos pueden ser de uso general.




