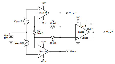
En la figura tenemos una etapa para amplificador de instrumentación (INA) con atenuación para ADC de 3,3 V de alimentación. Más información puede obtenerse en el sitio web de Texas Instruments que ofrece el datasheet.

En la figura tenemos una etapa para amplificador de instrumentación (INA) con atenuación para ADC de 3,3 V de alimentación. Más información puede obtenerse en el sitio web de Texas Instruments que ofrece el datasheet.
