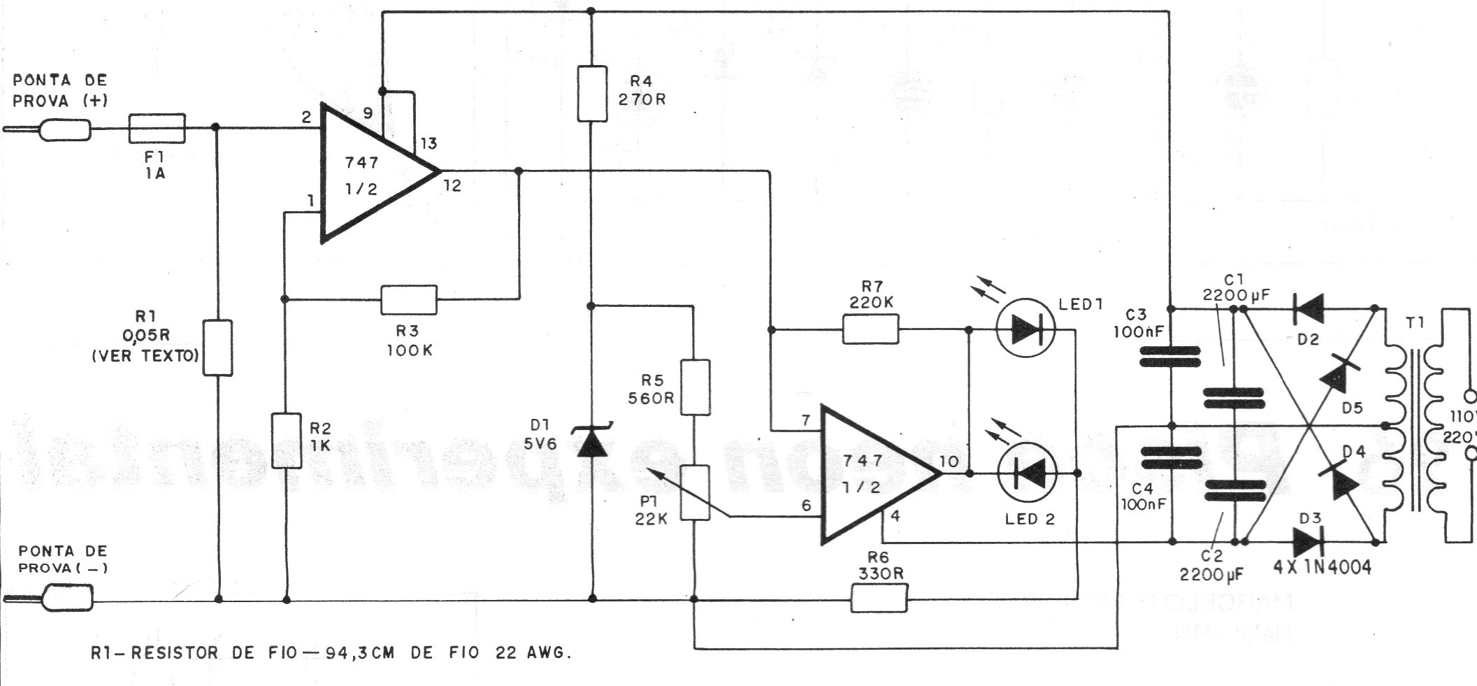
Este circuito es de una documentación de 1987. El operativo usado no es común actualmente, pero en su lugar se pueden utilizar dos 741 o un 741 doble como el MC1558. La alimentación es simétrica y la resistencia de 0,05 ohmios determina la precisión y la escala. Este resistor se puede obtener con la conexión de 10 resistencias de 0,47 ohmios x 2 W en paralelo o como indica la figura. El fusible de protección es muy importante.




