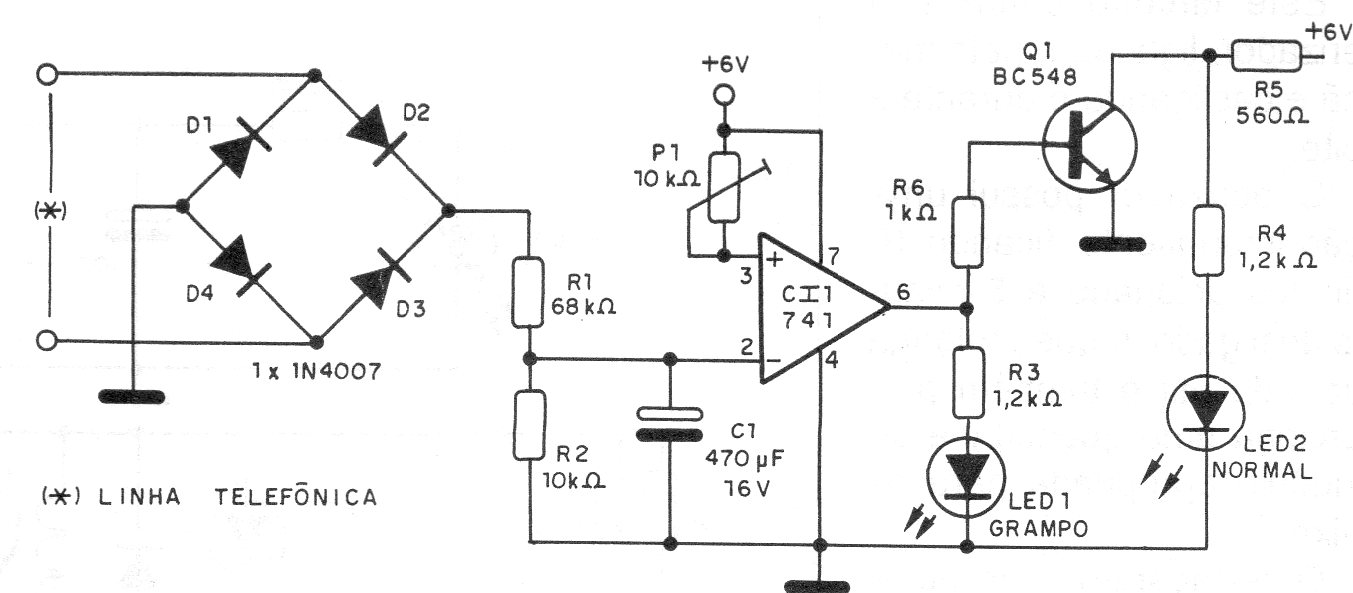
Este circuito de una documentación de 1995 detecta cuando una extensión en una línea telefónica está activa. El ajuste del punto de funcionamiento se realiza en un trimpot. La indicación se realiza por LED. La alimentación viene de una fuente de 6 V o de las pilas.




