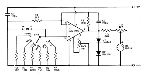
La precisión de este circuito depende de las resistencias conectadas a la red selectora de pistas. El instrumento puede ser un multímetro común en su escala más baja de corrientes. La alimentación se realiza por batería y el consumo muy bajo. Encontramos este circuito en una documentación de 1979.




