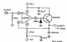
Este circuito, para señales de hasta 1 MHz, se basa en un amplificador operacional de la RCA. El circuito fue encontrado en una documentación de 1972 y el transistor, así como los demás componentes, admite equivalente. La alimentación debe realizarse con una fuente simétrica.




