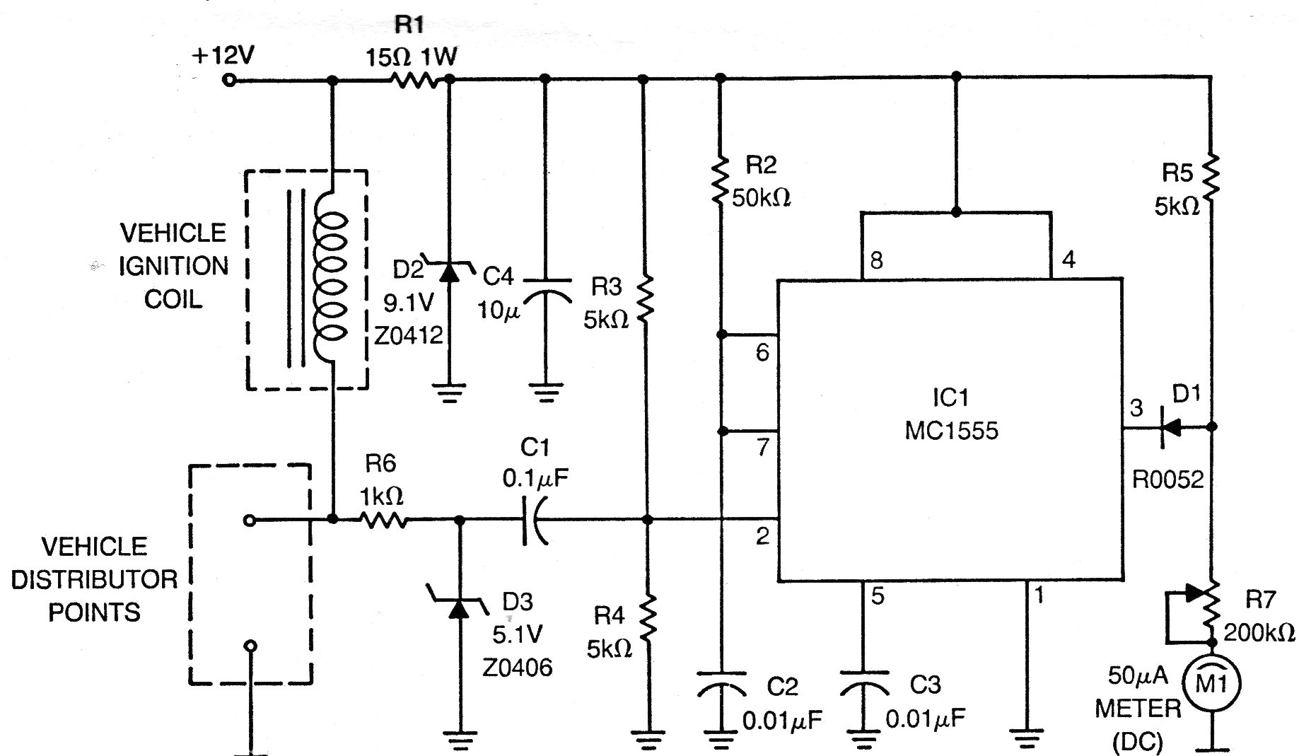
Este circuito de una publicación americana de 1978 se utiliza en vehículos antiguos que todavía tienen platinado, donde la entrada está conectada. El MC1555 es la versión Motorola de la época del conocido 555. El instrumento es de 50 uA y el ajuste por R7 puede ser un trimpot de 470 ohms. Los valores no estandarizados de resistores pueden ser aproximados.




