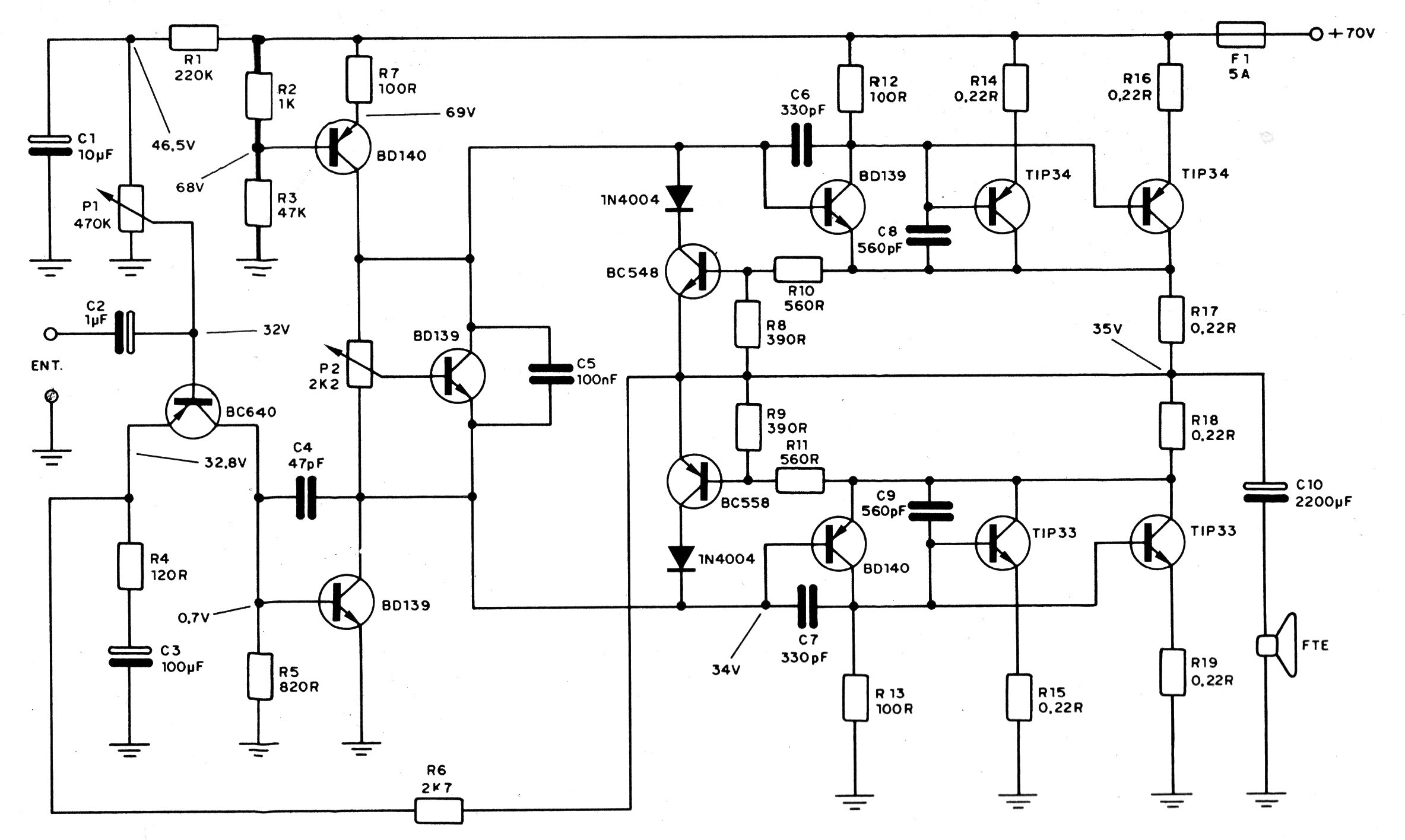
Este amplificador transistorizado de 80 W fue encontrado en una documentación de 1985. La fuente de 70 V debe tener al menos 3 A por canal. Los transistores de salida deben montarse en excelentes disipadores de calor. El diseño de la placa debe prever las etapas en que las corrientes intensas circulan, conteniendo sendas más anchas.




