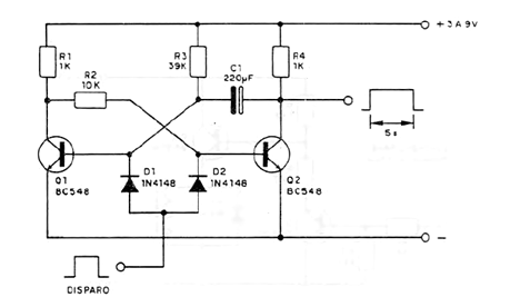
Un pulso aplicado a este circuito hace que conmute y permanezca en el nuevo estado por un tiempo determinado por R3 y C1. Ver en el sitio fórmulas para monoestables. El circuito puede ser alimentado por tensiones de 3 a 9 V y el clock debe ser positivo.




