Cuando dos pulsos llegan simultáneamente a las entradas del circuito, los PUT disparan accionando la lámpara y manteniéndola encendida. Los PUT pueden ser equivalentes más modernos o incluso SCR y la lámpara puede ser sustituida por un LED. El circuito tiene una salida para indicar la señal. La intensidad mínima de los pulsos de entrada es de 2 V. El circuito es de una publicación antigua de los años 70.

Detector de Coincidencia de Pulsos (CIR5084S)
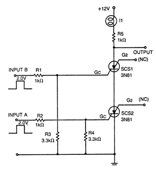
Cuando dos pulsos llegan simultáneamente a las entradas del circuito, los PUT disparan accionando la lámpara y manteniéndola encendida. Los PUT pueden ser equivalentes más modernos o incluso SCR y la lámpara puede ser sustituida por un LED. El circuito tiene una salida para indicar la señal. La intensidad mínima de los pulsos de entrada es de 2 V. El circuito es de una publicación antigua de los años 70.




