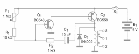
Este circuito conduce un relé haciéndolo abrir y cerrar sus contactos en velocidad que depende del ajuste de P1. El circuito se puede utilizar para controlar las lámparas de señalización. La alimentación también se puede hacer con 12 V si se utiliza un relé para esta tensión. El circuito es del libro Science Fair Projects de Newton C. Braga.




