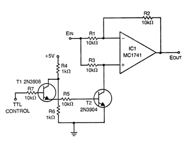
Este circuito es de una publicación de los 70, pero se puede montar fácilmente con los BC548. El circuito integrado es el 741 y se debe utilizar la fuente simétrica, La entrada de control es TTL. Las entradas pueden ser bipolares con tensiones de hasta 7 V.




