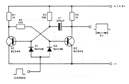
Un pulso aplicado a este circuito hace que él conmute y permanezca en el nuevo estado por un tiempo determinado por R3 y C1. El circuito puede ser alimentado por tensiones de 3 a 9 V y el reloj debe ser positivo. Podemos usarlo para generar un pulso de mayor duración que el obtenido de una salida de un microcontrolador sin necesidad de programar otra salida.




