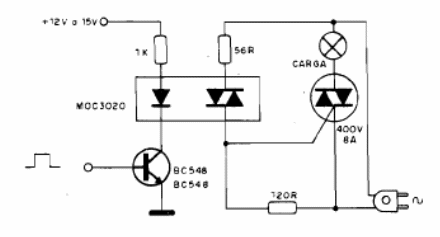
En la figura tenemos el circuito de un control de potencia utilizado un opto-diac MOC3020 para la red de 220 V. El circuito puede controlar cargas de alta potencia que dependen sólo del Triac utilizado como el TIC226 para 8 A, el cual debe estar dotado de disipador de calor. Vea que existe un aislamiento completo entre el circuito de control y el circuito controlado. Vea en las características del opto-diac otros tipos para la red de 110 V con su configuración, en artículos correspondientes del sitio. La ventaja en el caso de los microcontroladores es el aislamiento. Véase también que la fuente para el LED del optoacoplador debe separarse de 12 a 15 V.




