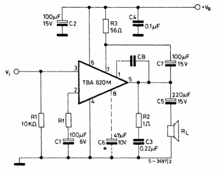
La potencia de salida de este amplificador depende de la tensión de alimentación que puede oscilar entre 3 y 16 V. La potencia máxima es de 1,2 W y la carga se conecta a tierra. El circuito es del manual de circuitos integrados lineales de la SGS de 1982.




