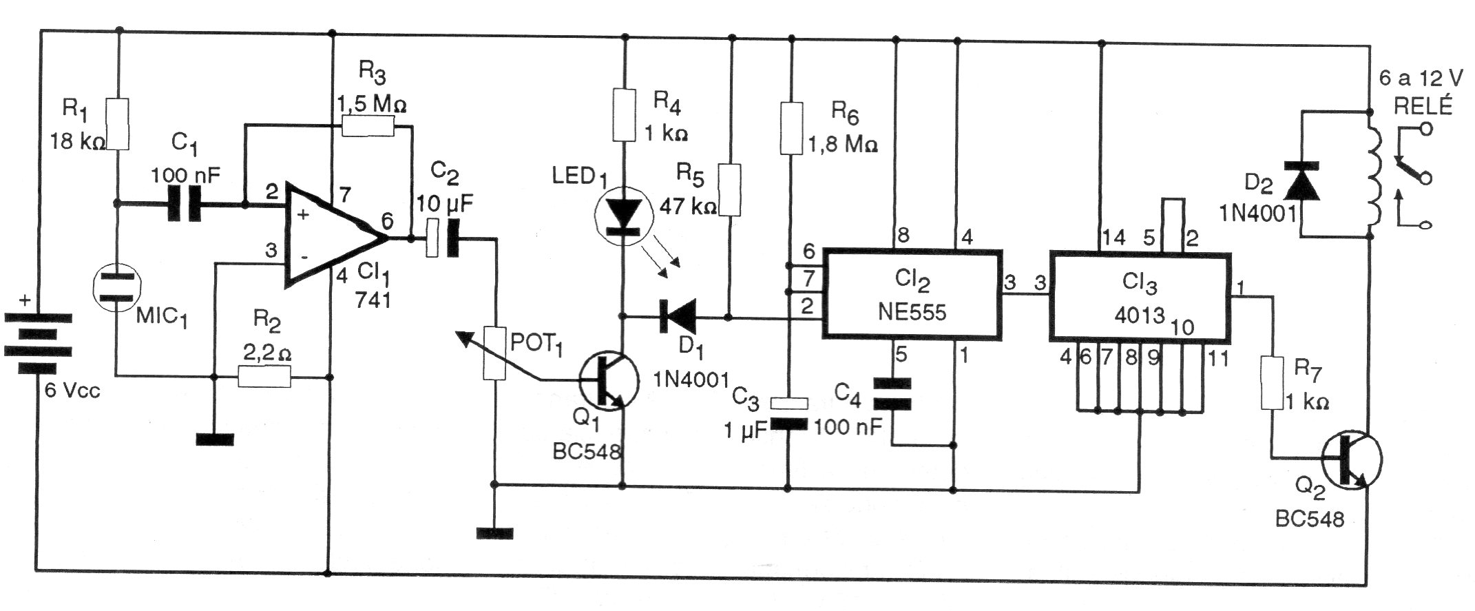
Este circuito biestable de VOX es muy sensible gracias al uso de un amplificador operacional. El circuito controla de modo biestable un relé de 6 o 12 V según la tensión de alimentación. El micrófono es de electreto y el ajuste de la sensibilidad se hace en el potenciómetro.
Interruptor Acústico (CIR4305S )
Este circuito biestable de VOX es muy sensible gracias al uso de un amplificador operacional. El circuito controla de modo biestable un relé de 6 o 12 V según la tensión de alimentación. El micrófono es de electreto y el ajuste de la sensibilidad se hace en el potenciómetro.




