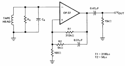
Este circuito fue sugerido por Analog Devices en su manual de circuitos integrados lineales. Muchos coleccionistas de discos, cintas e incluso audiófilos suelen guardar grabaciones en cintas que eventualmente necesitan ser pasadas a un CD u otro medio más moderno. Esto significa que la señal obtenida en la tabla de lectura debe ser ecualizada según el estándar NAB para mantener las características originales. En la ecualización NAB las señales que originalmente sufrieron una compresión en determinadas bandas de frecuencias se traen a la amplitud original para mantener la fidelidad.
El circuito presentado en la figura 1 utiliza sólo un amplificador operacional por canal, el cual debe ser alimentado por una fuente simétrica. La ganancia de esta configuración es de 50 dB a 1 kHz y la ganancia DC mayor que 70 dB. Así tenemos una amplitud de la señal de salida en el peor de los casos de 500 mV. Para que la resistencia de la bobina de la cabeza no altere las características del circuito es recomendable que sea la menor posible, menor que 1 k ohms. Un capacitor de 470 nF en la salida es suficiente para evitar la tensión de offset debida a esa resistencia sin alterar la banda dinámica.




