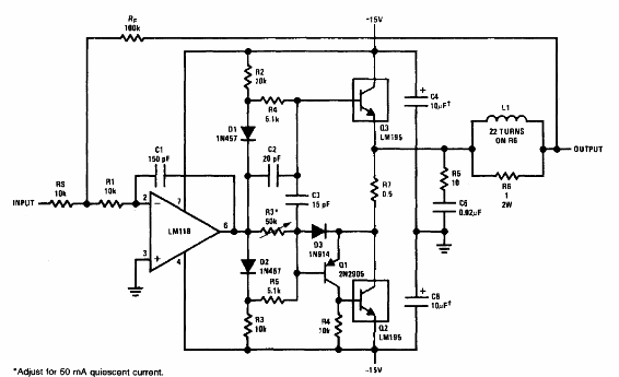
Este circuito es sugerido por National Semiconductor en su Linear Applicatines Handbook. El uso de transistores de potencia especiales, no fáciles de obtener y el operacional admite equivalentes. La National no indica la potencia del circuito.

Este circuito es sugerido por National Semiconductor en su Linear Applicatines Handbook. El uso de transistores de potencia especiales, no fáciles de obtener y el operacional admite equivalentes. La National no indica la potencia del circuito.
