Esta configuración es de una antigua publicación de Motorola de los años 70. En ella tenemos el modo de aumentar el rango de potencia de un amplificador operacional. El operativo utilizado ya no existe, pero equivalentes más modernos se pueden utilizar con transistores de media potencia como el par BD135 y BD136. La tensión de alimentación se puede cambiar según las características de los componentes utilizados.

Operacional con Rango Pasante Aumentado (CIR5043S)
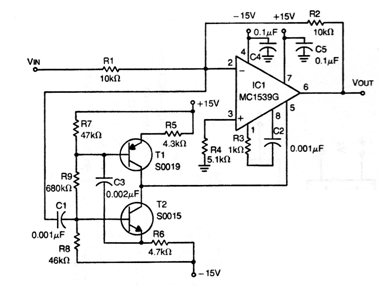
Esta configuración es de una antigua publicación de Motorola de los años 70. En ella tenemos el modo de aumentar el rango de potencia de un amplificador operacional. El operativo utilizado ya no existe, pero equivalentes más modernos se pueden utilizar con transistores de media potencia como el par BD135 y BD136. La tensión de alimentación se puede cambiar según las características de los componentes utilizados.




