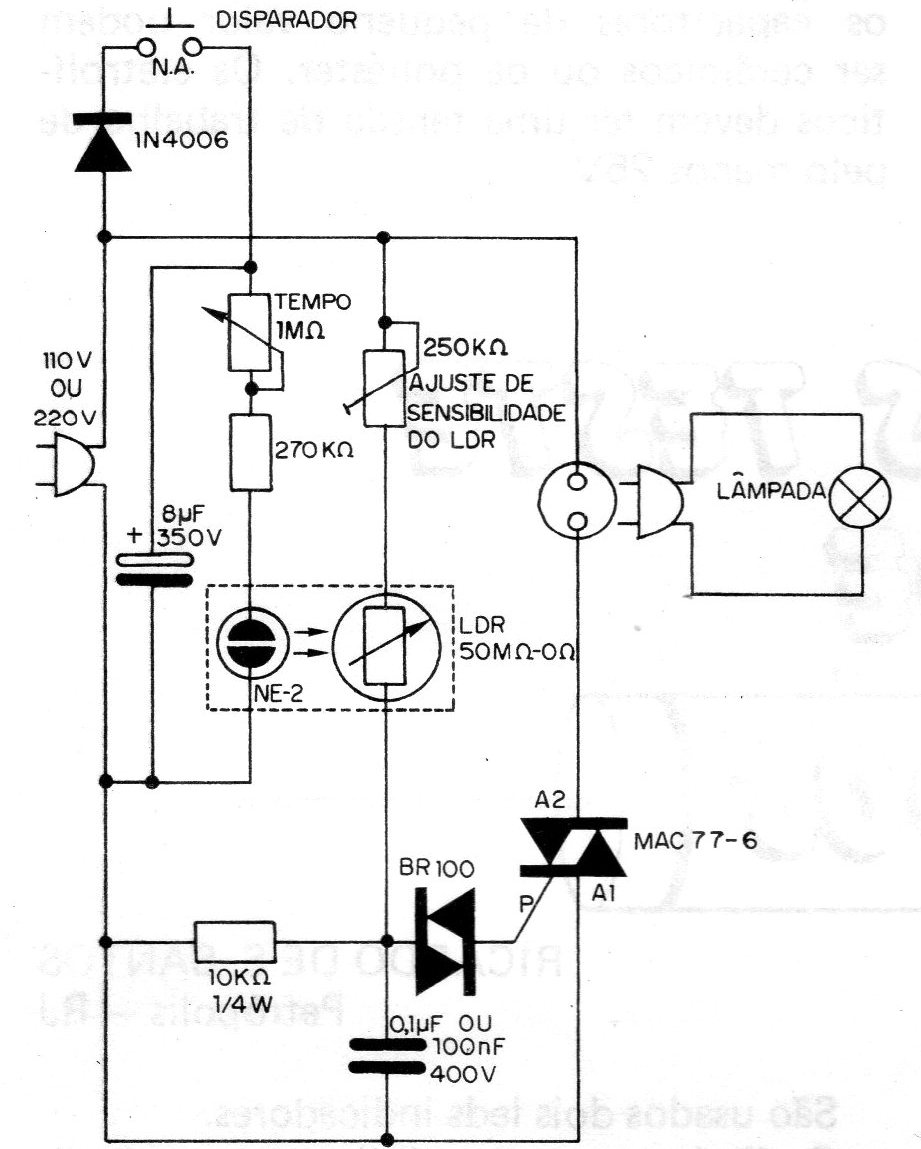
Este temporizador se caracteriza por su simplicidad y por el hecho de no necesitar de relé, pudiendo mantener una carga accionada por intervalos de tiempo de hasta 1 minuto. El circuito básico se muestra en la figura. Podemos observar sus tres principales componentes, que son el LDR, la lámpara neón y el triac. Al presionar el accionador por unos instantes, el condensador de 8 uF se carga con una tensión que corresponde aproximadamente al valor de pico de la tensión de la red local. Este condensador se descarga entonces a través de un resistor, de un potenciómetro y una lámpara de neón, manteniéndola encendida por un cierto tiempo. Este tiempo, que depende de la resistencia presentada por el potenciómetro de ajuste, puede llegar hasta 1 minuto. La lámpara se acopla ópticamente a un LDR, de modo que éste recibe luz durante el intervalo en el que el NE-2 se mantiene encendido. Al recibir luz, el LDR presenta una baja resistencia, responsable del disparo del triac, que se mantiene en conducción, alimentando el circuito de carga. Con la descarga completa o casi completa (hasta la tensión de mantenimiento de la lámpara), la lámpara neta se apaga, el LDR pasa a presentar una alta resistencia, y no conduce la corriente de disparo del triac, éste se apaga. BR100 es un diac que debe ser conectado junto al triac, para obtener su condición de disparo ideal. Los tiempos mayores se pueden obtener con la utilización de capacitores más grandes, pero se debe estudiar en este caso un medio para evitar el contacto con los contactos del disparador. Importante en el montaje de este temporizador es la colocación de la lámpara neón y del LDR en un envoltorio sellado, que no reciba luz ambiental. La lámpara de neón debe colocarse cerca del LDR para iluminarla. El único ajuste, además del tiempo de accionamiento, es del punto de disparo del triac, que es hecho por un potenciómetro o trimpot conectado en serie con el LDR. El aparato, que puede ser alimentado tanto por tensiones de 110 V, como 220 V, sirve como luz de cortesía en residencias, para iluminación de corredores durante pequeños intervalos de tiempo, en sistemas de ampliación de fotografía y en muchas otras aplicaciones. Los componentes usados ??son todos comunes. Se observa que el electrolítico de 8 uF, debe tener una tensión de trabajo de al menos 250 V, si su red es de 110 V y de al menos 350 V, si su red es de 220 V. El triac es del tipo MAC77, o equivalente, de acuerdo con la tensión de su red. Las cargas alimentadas pueden ser tanto resistivas (lámparas, calentadores, etc.), como inductivas (motores, relés, solenoides, etc.).




