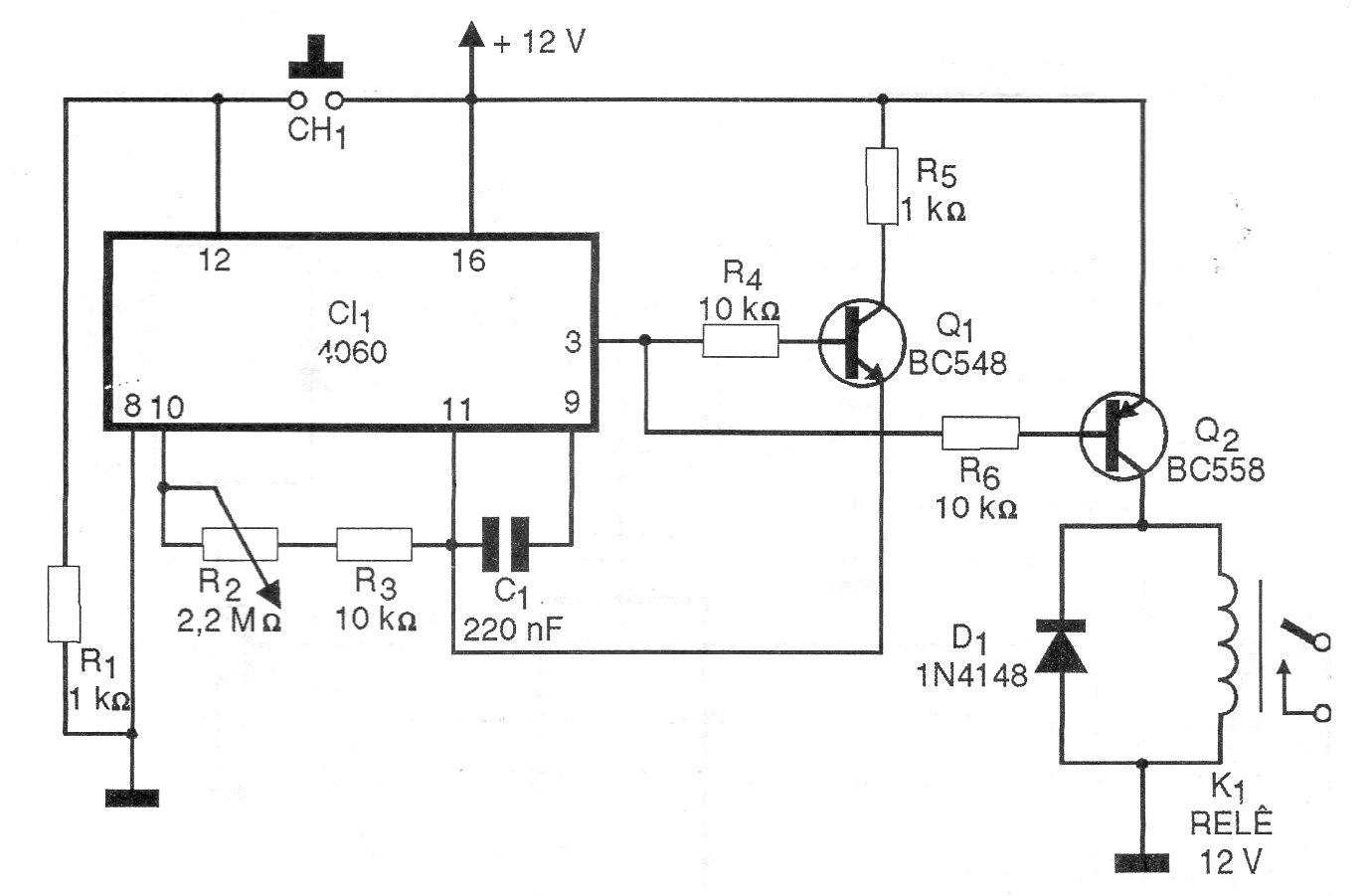
Este circuito fue encontrado en una revista de 1997. Utiliza un circuito CMOS 4060 alimentado por 12 V que es la tensión del relé excitado. El ajuste del tiempo va de 30 segundos a una hora y media con los componentes indicados, pero el condensador C1 puede ser aumentado para tiempos más largos.




