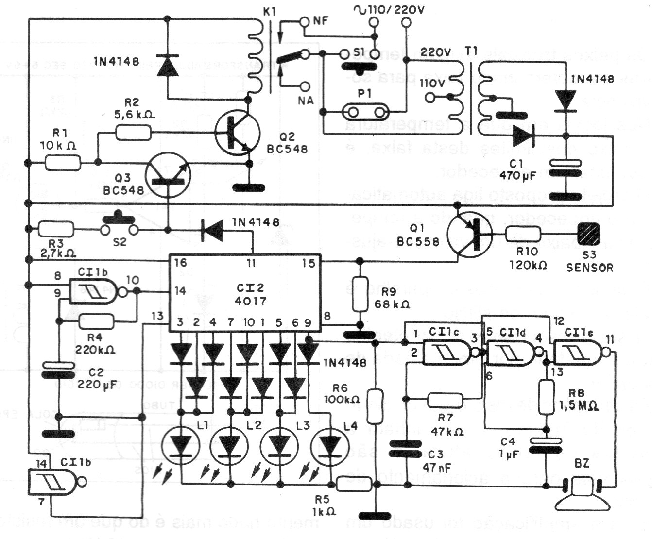
Este circuito fue encontrado en una publicación de 1994. Su propósito es temporizar el funcionamiento de un soldador (u otro equipo) apagándolo al final de un tiempo dado por C2. El tiempo es monitoreado por un contador que acciona secuencialmente un conjunto de LED hasta el final de la temporización. Para detener la temporización, basta tocar el sensor.




