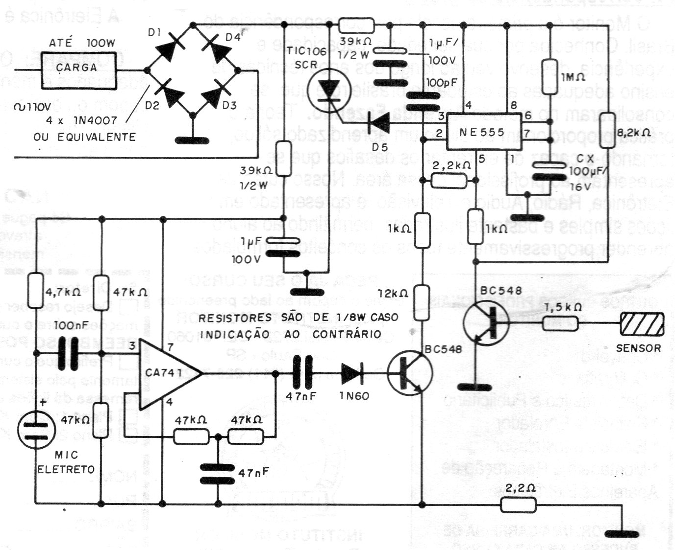
El apagado de esta llave se realiza mediante un sensor de tacto. El tiempo que permanece activado depende del condensador Cx. El resistor en serie con este condensador puede ser cambiado por un potenciómetro de 1 M en serie con un resistor de 10k para tener un ajuste de tiempo. El circuito se dispara cuando el micrófono capta un sonido. Los resistores en el pino 2 del amplificador operacional (el número se omitió en el diagrama) pueden ser cambiados para modificar la ganancia del circuito. El resistor de 1k5 en el sensor debe aumentarse a 150 k para evitar el peligro de golpes en los toques.




