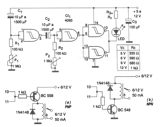
La configuración mostrada en la figura ha sido bastante solicitada por muchos lectores que necesitan un circuito que se conecta después de un intervalo, permaneciendo así por un tiempo, para luego apagar, o aún tener un comportamiento inverso: se apaga después de un intervalo, para luego conectar pasado otro intervalo de tiempo. Los dos intervalos se pueden ajustar en un rango que llega a cerca de 1 hora en los potes P1 y P2. El modo de funcionamiento de este circuito depende del tipo de accionador de carga, que puede ser hecho tanto con transistores NPN como PNP, como muestra la misma figura. Las constantes de tiempo de los dos circuitos de accionamiento se dan por C1/R1 y P1 en el primero y C2., R2 y P2 en el segundo. Las otras dos puertas restantes del circuito integrado 4093 se utilizan como "búferes" o amplificadores digitales para el accionamiento de una carga externa. En el circuito mostrado en la figura 2 usamos un LED para indicar el funcionamiento, con los valores del resistor en serie dependiente de la tensión de alimentación. El circuito puede ser alimentado con tensiones de 5 a 12, según el relé usado, y el consumo en la condición de no accionamiento de la carga es muy bajo, del orden de 1 mA o menos. El circuito comienza su acción en el momento en que se conecta la fuente de alimentación. Para accionamientos sucesivos recomendamos conectar en paralelo con los capacitores de tiempo interruptores para que la temporización comience con esos componentes descargados.




