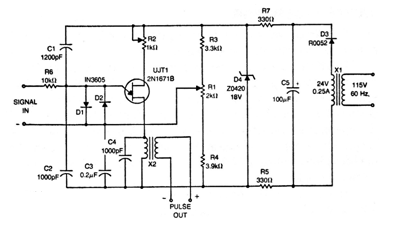
Este circuito, de una antigua publicación de los años 70, puede ser montado con un transistor unijuntura 2N2646. El circuito produce impulsos en frecuencia proporcional a la tensión de entrada. El circuito incluye una fuente de 18 V que, en la versión original, es estabilizada por un diodo zener. Los otros diodos pueden ser del tipo 1N4002. El transformador de salida tiene una relación de 1 a 1, pudiendo ser utilizado eventualmente un controlador de radio transistorizado en función de la intensidad deseada para los pulsos.




