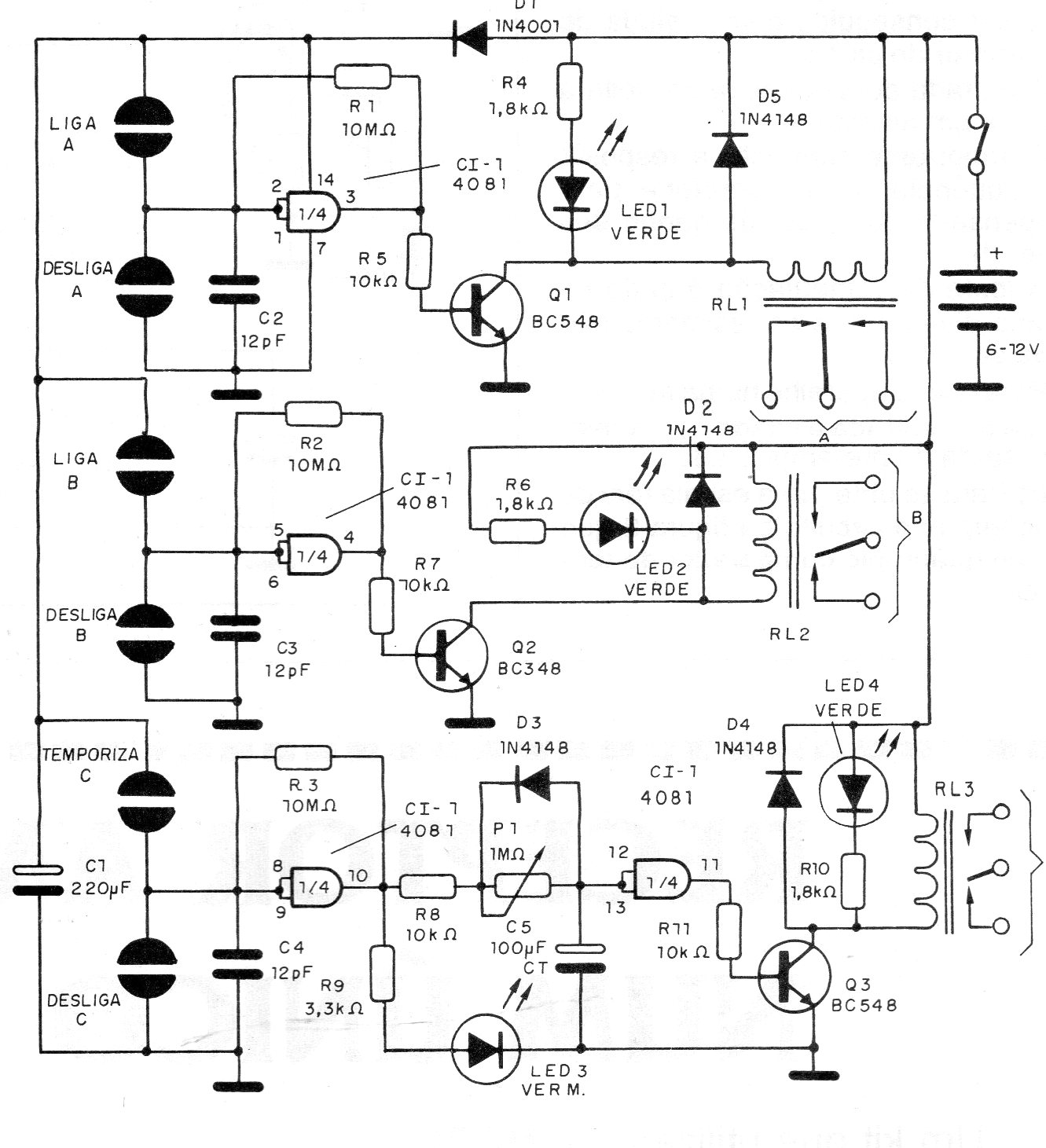
Este circuito fue encontrado en una publicación de 1993. Con él podemos conectar o desconectar tres cargas a través de tres relés. La potencia de las cargas depende de los relés utilizados. El circuito indica relés de 6 V o 12 V para alimentación con estas tensiones, pero pueden ser utilizados otros y la alimentación puede ser hecha por fuente. No utilice fuente sin transformador.




