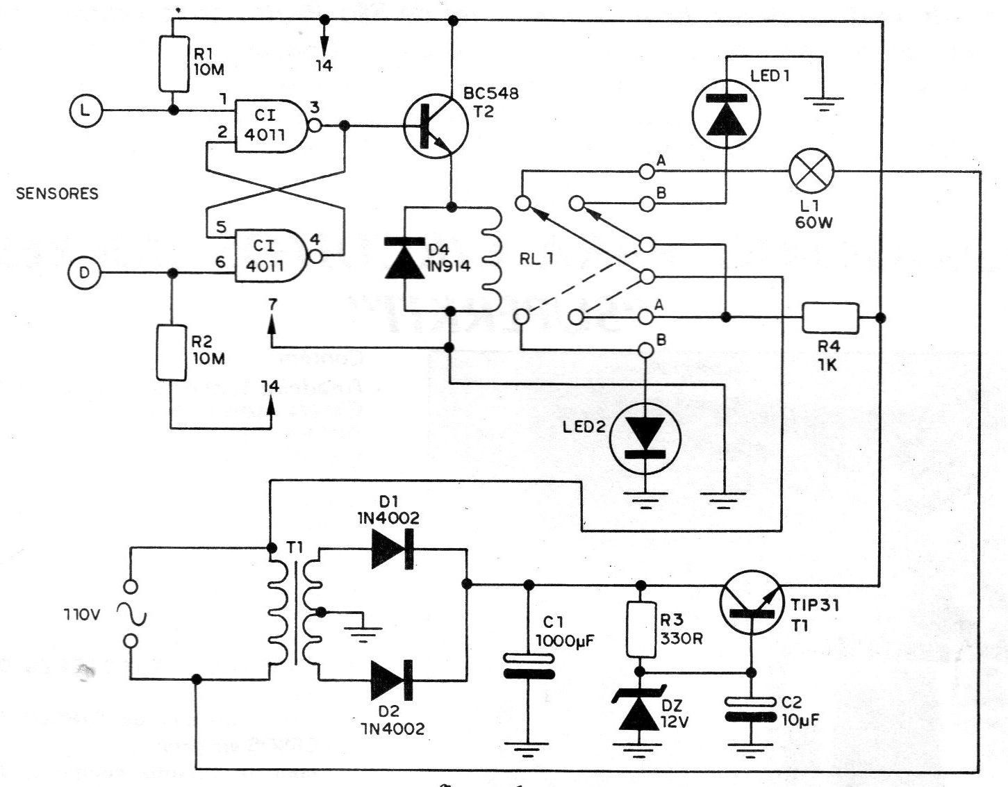
Este circuito consiste en un perfeccionamiento de proyecto que ya publicamos anteriormente (1982) obteniéndose una nueva versión de interruptor de toque, que se muestra en la figura. El circuito integrado CI-1 es del tipo 4011, funcionando como un multivibrador biestable que es conmutado por el toque en las entradas. Una de las entradas se utiliza para encenderlo y el otro se utiliza para apagarlo. En la salida del circuito existe un relé ZK 200 012 que controla la carga externa, en el caso, una lámpara incandescente. El transistor T2 sirve de controlador para el integrado, accionando entonces el relé. La fuente de alimentación de 12 V para el circuito se basa en un transformador de 12 + 12 V x 500 mA y un transistor estabilizador cuya referencia viene de un diodo zener común de 12 V. El transistor T1 es de potencia a 1 A, empleado el TIP31 o entonces sus equivalentes. Importante en este circuito es la utilización de los otros contactos del relé en el accionamiento de dos LED, un rojo y un verde, indicando el estado de conmutación. Con uno de ellos encendido tenemos la indicación del relé cerrado y con el otro, del relé abierto. El autor recomienda el uso de componentes compactos en montaje miniaturizado, para permitir la instalación del interruptor incorporado en la pared, en lugar de interruptores comunes.




