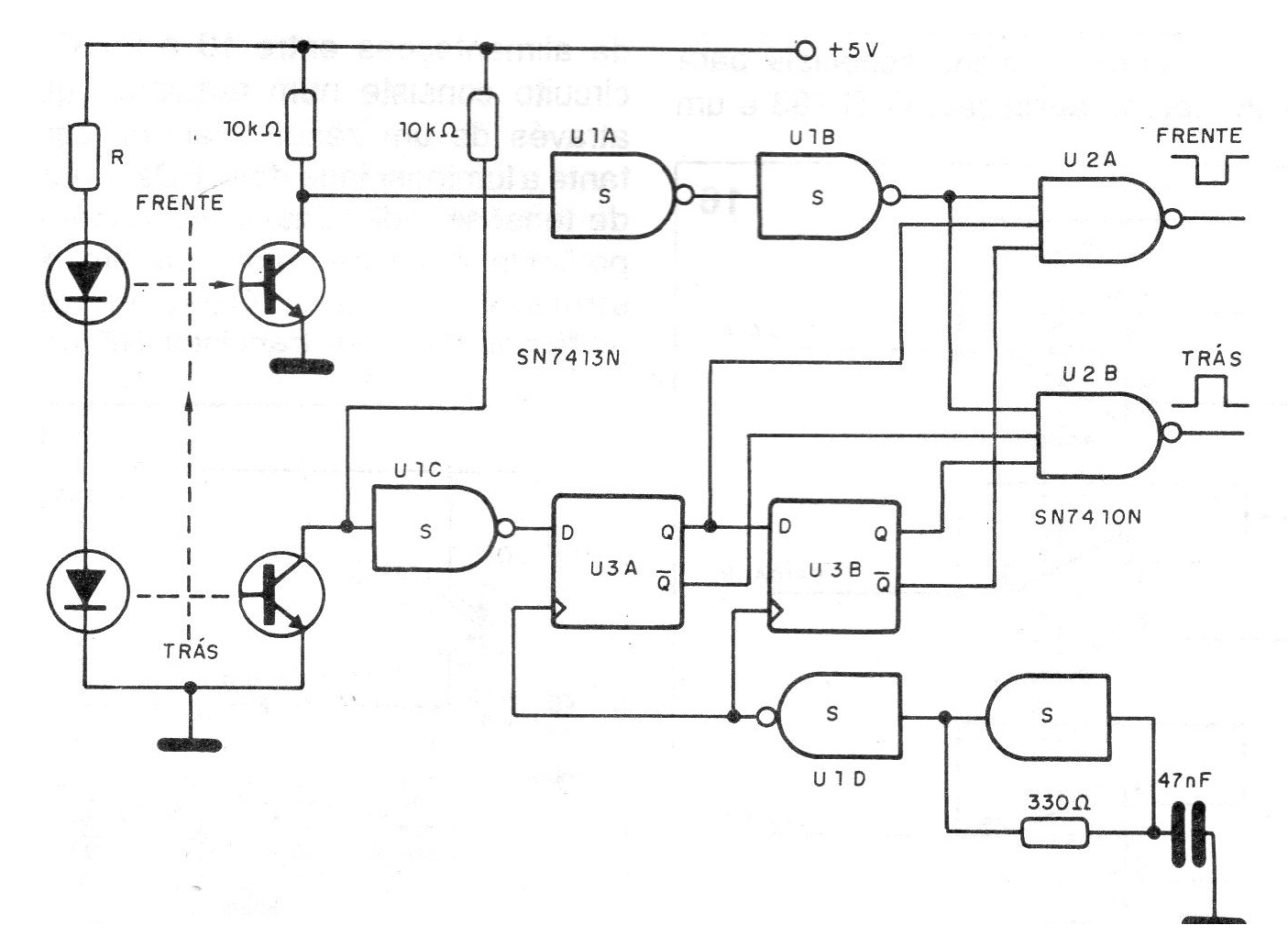
Esta llave óptica bidireccional detecta el sentido del movimiento de un objeto que pasa entre ellas. El circuito es de un manual de optoelectrónica de Texas Instruments de 1992 y la alimentación es de 5 V, pues se trata de aplicación con lógica TTL. La velocidad máxima de paso depende de la familia lógica elegida.




