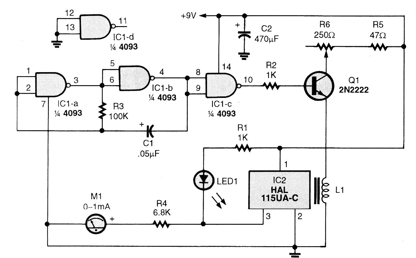
Este circuito es de un Poptronics de 2001. La revista ya no existe, pero los componentes usados son todavía fáciles de obtener, excepto el sensor que puede ser sustituido por equivalente. La bobina exploradora, junto a la cual debe montarse el sensor, consta de 500 vueltas de hilo 32 en un bastón de ferrita de aproximadamente 15 cm de longitud y 1 cm de diámetro. La alimentación se puede realizar con pilas o baterías.
Detector de metales con sensor Hall (CIR1650S)
Este circuito es de un Poptronics de 2001. La revista ya no existe, pero los componentes usados son todavía fáciles de obtener, excepto el sensor que puede ser sustituido por equivalente. La bobina exploradora, junto a la cual debe montarse el sensor, consta de 500 vueltas de hilo 32 en un bastón de ferrita de aproximadamente 15 cm de longitud y 1 cm de diámetro. La alimentación se puede realizar con pilas o baterías.




