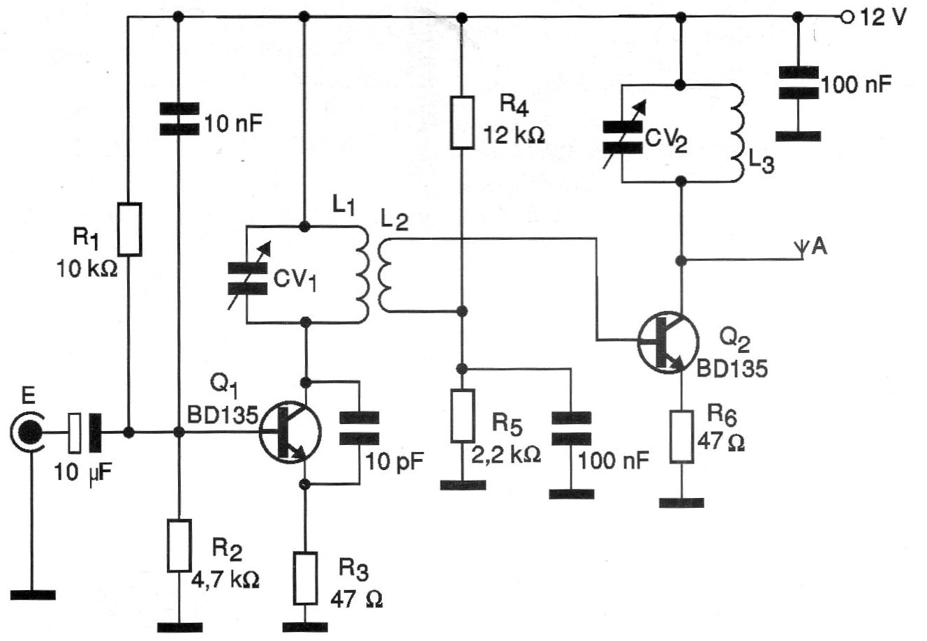
Este circuito es una versión mejorada del anterior CIR1468S con alcance mayor que puede llegar a 500 metros, dependiendo de la antena. L1 está formada por 4 espiras de hilo 24 o 26 en forma de 1 cm de diámetro y L2 por 3 espiras enlazadas en L1. L3 está formada por 4 espiras de hilo 24 o 26 en forma de 1 cm de diámetro sin núcleo. CV1 y CV2 son trimmers comunes de 2-20 a 4-40 pF. La alimentación debe venir de fuente muy bien filtrada de 12 V. Todos los capacitores son cerámicos y la modulación debe venir de fuente de alta impedancia como una mesa de sonido, mezclador o preamplificador.




