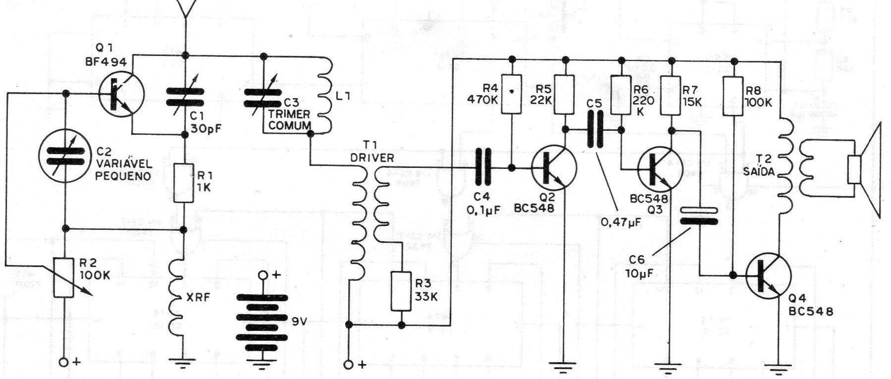
Este proyecto fue encontrado en una documentación de 1982. Los receptores super-regenerativos pueden aliar una gran sensibilidad a una gran simplicidad. Si bien la selectividad y la calidad de sonido de este tipo de receptor no puede ser considerada excelente, podemos decir que para el caso de montajes experimentales o recreativos esas características son suficientes. El receptor que damos lleva 4 transistores y presenta buena sensibilidad, pudiendo ser sugerido como montaje experimental para la captación de estaciones de FM locales. Si la estación es fuerte y cercana, la calidad del sonido puede ser lo suficientemente buena para que el receptor se pueda utilizar efectivamente. El transistor Q1 es la base del detector super-regenerativo, cuya frecuencia de recepción se determina per L1 y C2, junto con C3. Esta bobina L1 consta de 3 a 4 espiras de hilo esmaltado 28 en una forma de diámetro de 1 cm. El trimmer es común y la variable es del tipo miniatura para FM. El choque de RF consta de aproximadamente 50 vueltas de alambre esmaltado fino en un resistor de 100k x 1 / 2W. T1 es el componente que hace la transferencia de la señal del paso super-regenerativo a la entrada del paso de audio. Se trata de un transformador controlador común para transistores. El paso de audio lleva 3 transistores NPN para uso general, proporcionando una amplificación suficiente para excitar un altavoz vía T2, que es un transformador de salida. La alimentación del circuito se realiza con una tensión de 9 V y la antena es del tipo telescópico de aproximadamente 50 cm. Los capacitores electrolíticos son para 12 V y los demás son cerámicos o de poliéster.




