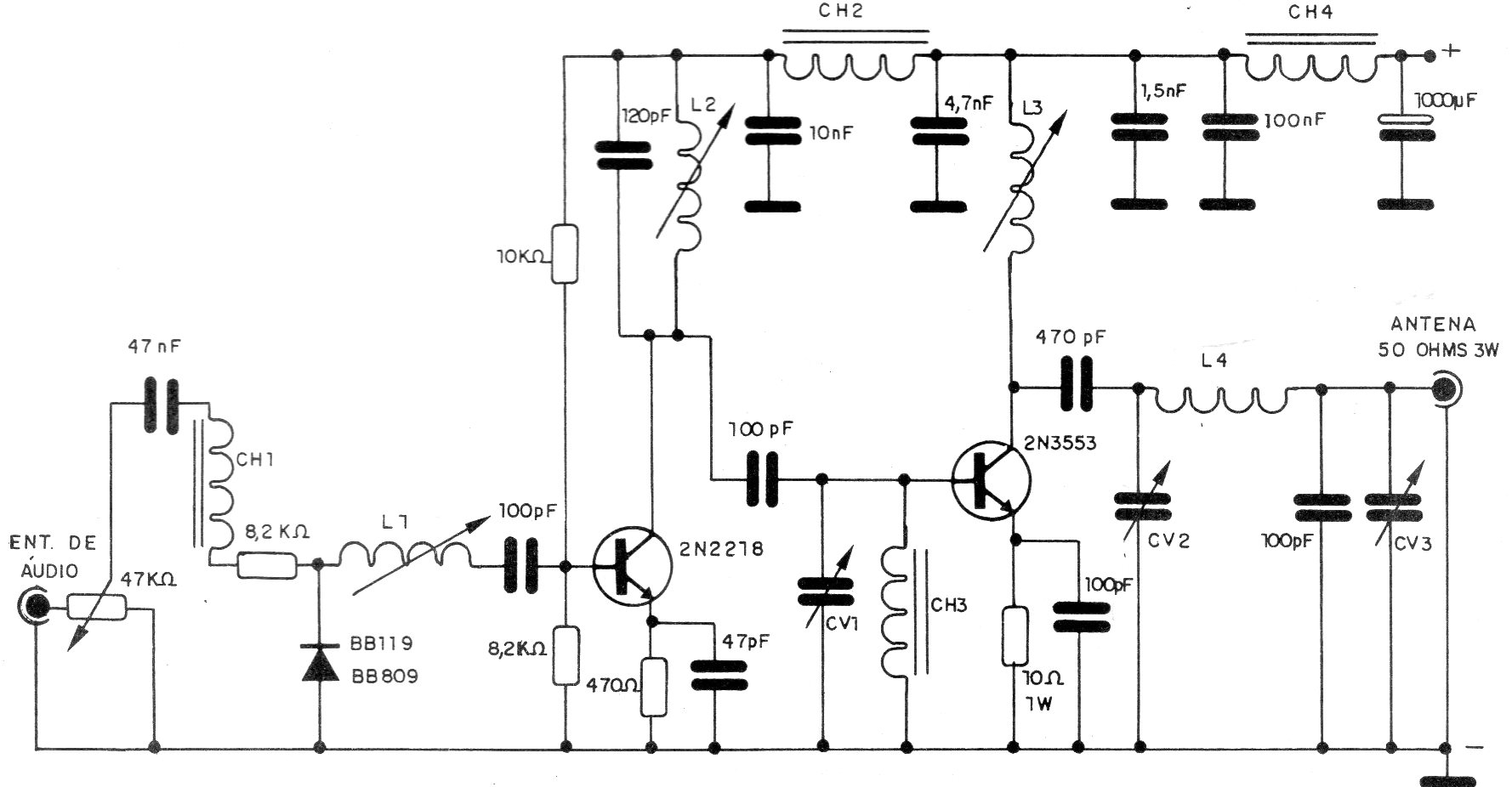
Este circuito fue encontrado en una documentación de 1995 y los componentes críticos son los transistores de potencia de RF. El transistor de salida de RF debe estar dotado de un disipador de calor. L1 consiste en 20 espiras de hilo 28 en forma de 6 mm con núcleo ajustable. L2 y L3 están formadas por 10 espiras de hilo 22 en núcleo ajustable de ferrita de 6 mm. L4 consiste en 6 espiras de hilo 16 en forma de 1 cm sin núcleo. La alimentación de 12 V debe venir de fuente con excelente filtrado.




