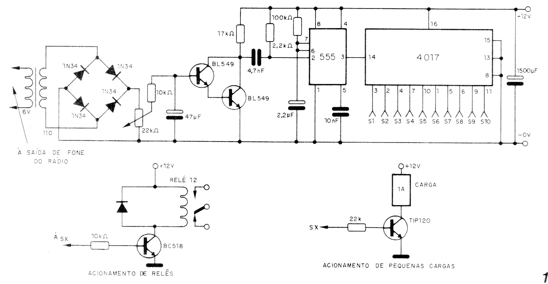
Este circuito aprovecha un receptor FM común para controlar hasta 10 salidas secuenciales en un sistema pulsante de control remoto. El transmisor para este circuito se suministra en CIR2382S. El punto de disparo cuando el receptor está en la frecuencia de la señal se ajusta en el trimpot. El transformador es del tipo de salida para radios transistorizados.




