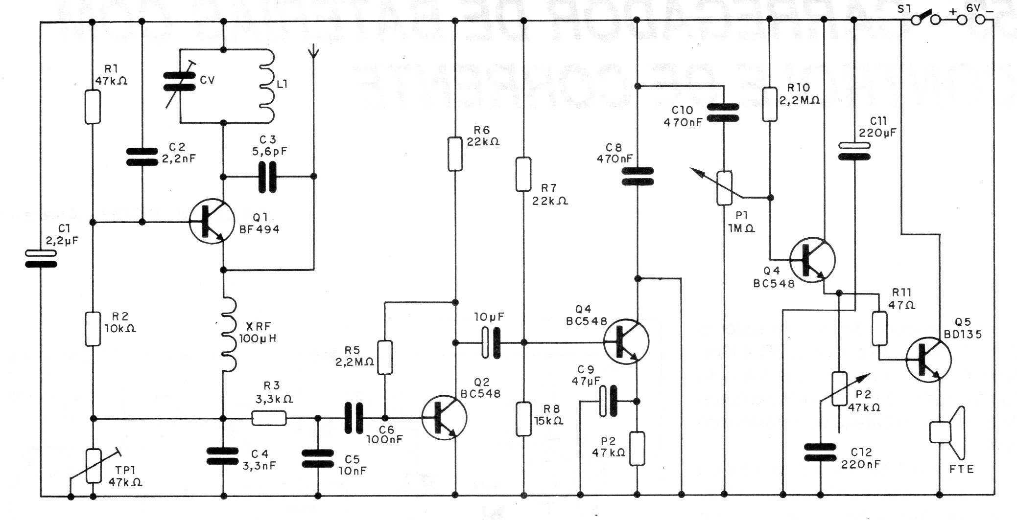
Este circuito tiene una configuración de entrada muy usada en nuestros proyectos. Encontramos este circuito con variaciones en diversos artículos de este sitio. Este incluye un amplificador y se ha encontrado en una documentación de 1995. La bobina L1 está formada por 2 o 3 espiras de hilo 22 o 24 en forma de 1 cm sin núcleo para la banda superior a 110 MHz. La antena puede ser telescópica y la alimentación viene de fuente. El BD135 debe estar dotado de radiador de calor.




