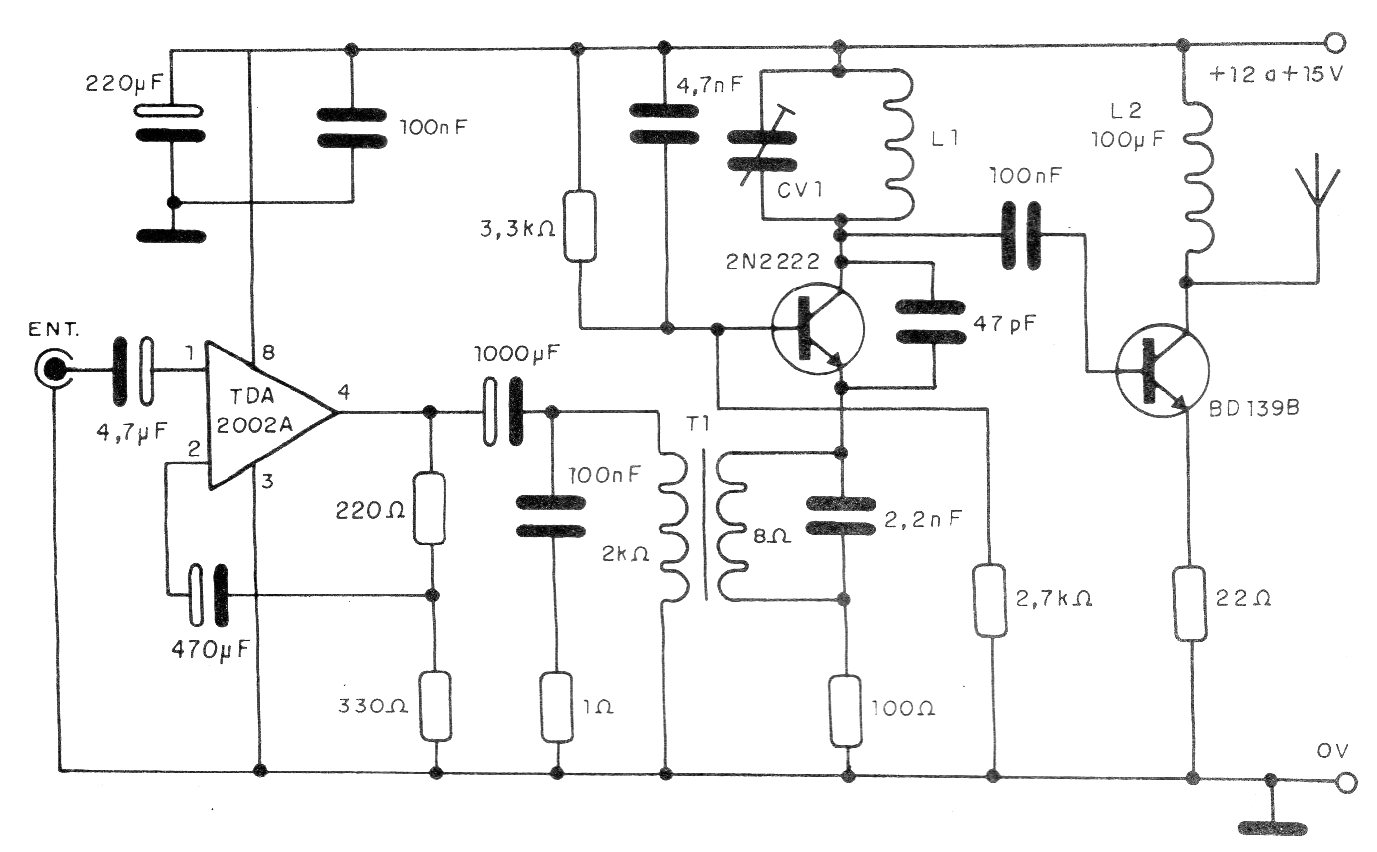
Este circuito de 1992 fue originalmente diseñado para operar en una frecuencia de alrededor de 28 MHz. Para este rango la bobina consiste en 5 o 6 espiras de hilo 28 en un bastón de ferrita. Con un dipolo externo apropiado el alcance puede llegar a varios kilómetros. La alimentación debe realizarse con tensión de 12 a 15 V de fuente con excelente filtrado. El transformador modulador puede obtenerse de aparatos antiguos.




